Ò¼¶¨·¢

¹ÉƱ´úÂ룺603131
ÖÐÎÄ £ü English
È«¹ú·þÎñÈÈÏߣº
20210813092115323
20210813092115323
Ê×Ò³ > ÐÂÎÅ×ÊѶ > ¹«Ë¾×ÊѶ

Ò¼¶¨·¢É̱êÈëÑ¡µÚÒ»ÅúÉϺ£ÊгÁµãÉ̱ê±£»¤Ãû¼

°ä·¢ÓÚ£º2018.12.07

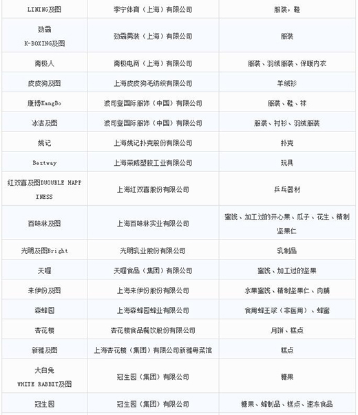
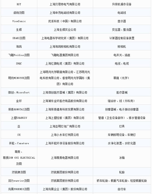
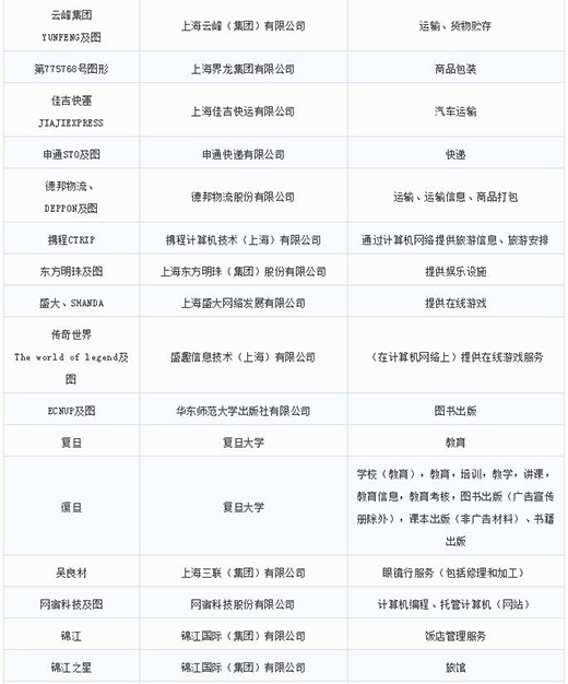
ÉϺ£ÊÐÈËÃñµ±¾ÖÐÂÎŰì΢ÐÅÆ½Ì¨“ÉϺ£°ä²¼”½üÆÚ°ä²¼ÁËÁ½ÅúÉϺ£ÊгÁµãÉ̱ê±£»¤Ãû¼£¬219¼ÒÈëΧ£¬Ò¼¶¨·¢É̱êÈëÑ¡µÚÒ»ÅúÃû¼¡£

Ϊ½øÒ»²½¼ÓÇ¿ÉϺ£É̱ê֪ʶ²úȨ±£»¤£¬¹á³¹ÂäʵÉϺ£À©´óÊ¢¿ª100Ìõ³Á´óÐж¯£¬Íƶ¯±£ÏÕÉϺ£“ËÄ´óÆ·ÅÆ”½¨É裬ÉϺ£Êй¤ÉÌÐÐÕþÖÎÀí¾ÖÔì¶©ÁËÉϺ£³ÁµãÉ̱êÃû¼¡£³ÁµãÉ̱ê±£»¤Ãû¼¹¤×÷ÊǶÔÏíÓнÏÓâÔ½Ãû¶È¡¢ÓµÓнϴóÊг¡Ó°ÏìÁ¦¡¢ÈÝÒ×±»ÇÖȨ¼Ùð¡¢È·Ðè¼ÓÇ¿±£»¤µÄ×¢²áÉ̱êʵʱÄÉÈëÃû¼ÓèÒÔ±£»¤¡£

Õâ´Î°ä²¼µÄ³ÁµãÉ̱ê±£»¤Ãû¼Ô̺¬219¼ÒÆ·ÅÆ£¬¾ø´óÎÞÊýÊÇÀÏ×ֺš¢ÐÐÒµ¾ÞÍ·¡¢¹ú¼Ê³ÛÃûÉ̱êµÈ³ÛÃûÆ·ÅÆ¡£Ò¼¶¨·¢É̱êÈëÑ¡Ê×Åú±£»¤Ãû¼¼´ÊǶÔÒ¼¶¨·¢Æ·ÅƳÛÃû¶È¡¢ÃÀÓþ¶È¡¢Êг¡Ó°ÏìÁ¦µÄ¸ß¶ÈÈϿɡ£Ò¼¶¨·¢×Ô³ÉÁ¢ÒÔÀ´£¬Ê¼ÖÕ±ü³Ð“ÖÊÁ¿Îª¸ù£¬Æ·ÅÆÎª±¾”µÄ¾­ÓªÀíÏ룬¼á³Ö²»Ð¸ÑϰÑÖÊÁ¿¹Ø¡¢Ò»Ë¿Ò»¾ø²»Ð¸µ¡µÄıÇóºÍ¼áÊØ¸ßÆ·ÖÊ¡£½«À´£¬Ò¼¶¨·¢½«ÔÙ½ÓÔÙÑϼӴóÆ·ÅÆ½¨ÉèÓë±£»¤Á¦¶È£¬²»ÐÝÌáÉýÆ·ÅÆº¬½ðÁ¿£¬À©´óÆóÒµÆ·ÅÆÔÚÈ«ÇòµÄÓ°ÏìÁ¦¡£

Ò¼¶¨·¢(ÖйúÓÎ)¹Ù·½ÍøÕ¾

 

µÚÒ»ÅúÉϺ£ÊгÁµãÉ̱ê±£»¤Ãû¼

 

µÚÒ»ÅúµÚ¶þÅúÉϺ£ÊгÁµãÉ̱ê±£»¤Ãû¼1
µÚÒ»ÅúµÚ¶þÅúÉϺ£ÊгÁµãÉ̱ê±£»¤Ãû¼2
µÚÒ»ÅúµÚ¶þÅúÉϺ£ÊгÁµãÉ̱ê±£»¤Ãû¼3
µÚÒ»ÅúµÚ¶þÅúÉϺ£ÊгÁµãÉ̱ê±£»¤Ãû¼4
µÚÒ»ÅúµÚ¶þÅúÉϺ£ÊгÁµãÉ̱ê±£»¤Ãû¼5
µÚÒ»ÅúµÚ¶þÅúÉϺ£ÊгÁµãÉ̱ê±£»¤Ãû¼6
µÚÒ»ÅúµÚ¶þÅúÉϺ£ÊгÁµãÉ̱ê±£»¤Ãû¼7
µÚÒ»ÅúµÚ¶þÅúÉϺ£ÊгÁµãÉ̱ê±£»¤Ãû¼8
µÚÒ»ÅúµÚ¶þÅúÉϺ£ÊгÁµãÉ̱ê±£»¤Ãû¼9
µÚÒ»ÅúµÚ¶þÅúÉϺ£ÊгÁµãÉ̱ê±£»¤Ãû¼10
µÚÒ»ÅúµÚ¶þÅúÉϺ£ÊгÁµãÉ̱ê±£»¤Ãû¼11

·µ»Ø¶¥²¿
¡¾ÍøÕ¾µØÍ¼¡¿